
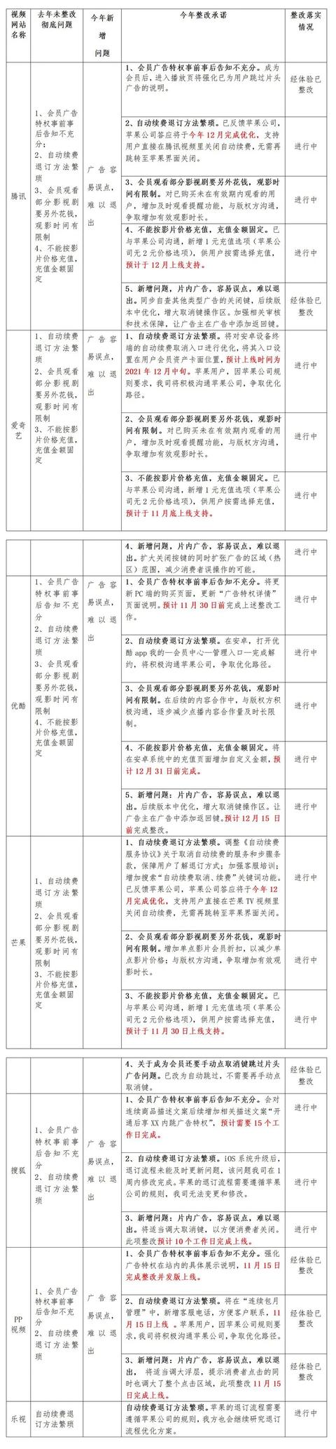
【腾讯|国内7家视频网站取消强制自动续费,包含腾讯、爱奇艺】从浙江省消保委获悉 , 自7家视频网站(腾讯、爱奇艺、优酷、芒果、搜狐、PP视频、乐视)就会员服务问题提交整改报告的7天后 , 浙江省消保委将各视频网站的整改承诺及整改进展情况予以公开 , 请广大消费者共同监督 。
7家视频网站全部整改有3项:
1、取消强制自动续费 , 用户可以自行选择是否自动续费;
2、自动续费前 , 会通过手机短信、站内消息等方式提前3-5天告知用户;
3、不再使用“开通会员免广告”等绝对宣传用语 。
今年各视频网站整改报告及整改落实情况汇总如下:
从承诺情况来看 , 大部分网站整改事项将于11月底或12月中旬完成 , 请广大消费者共同监督 。
来源:湖北新闻
- 电子商务|腾讯回应财付通被罚:已全部完成整改
- 百度|派财经 · 一周热闻:工信部因电信网络诈骗约谈阿里云、百度云;腾讯回应APP暂停更新
- 交易|走不出“围城”的国内互联网企业,与美企差距在哪儿?
- 编程|腾讯,搬起石头砸自己的脚!
- 电子商务|官方点名才重视?腾讯公开回应,马化腾该好好反思了
- 腾讯|腾讯惨了,旗下即将发布的APP被勒令必须先检测后上架,现有可继续用
- 阿里巴巴|互联网公司不敢赚钱?阿里腾讯十年来净利润首亏损,该换挡了?
- 百济神州|腾讯净利润下跌,马化腾却早已在“闷声发大财”?
- 腾讯|冠名华为,赛力斯SF5以三合一电驱系统亮相,能否冲击轿跑系列
- 腾讯|有没有靠谱又赚钱的副业求推荐?
