
文章图片

文章图片

文章图片

文章图片

文章图片
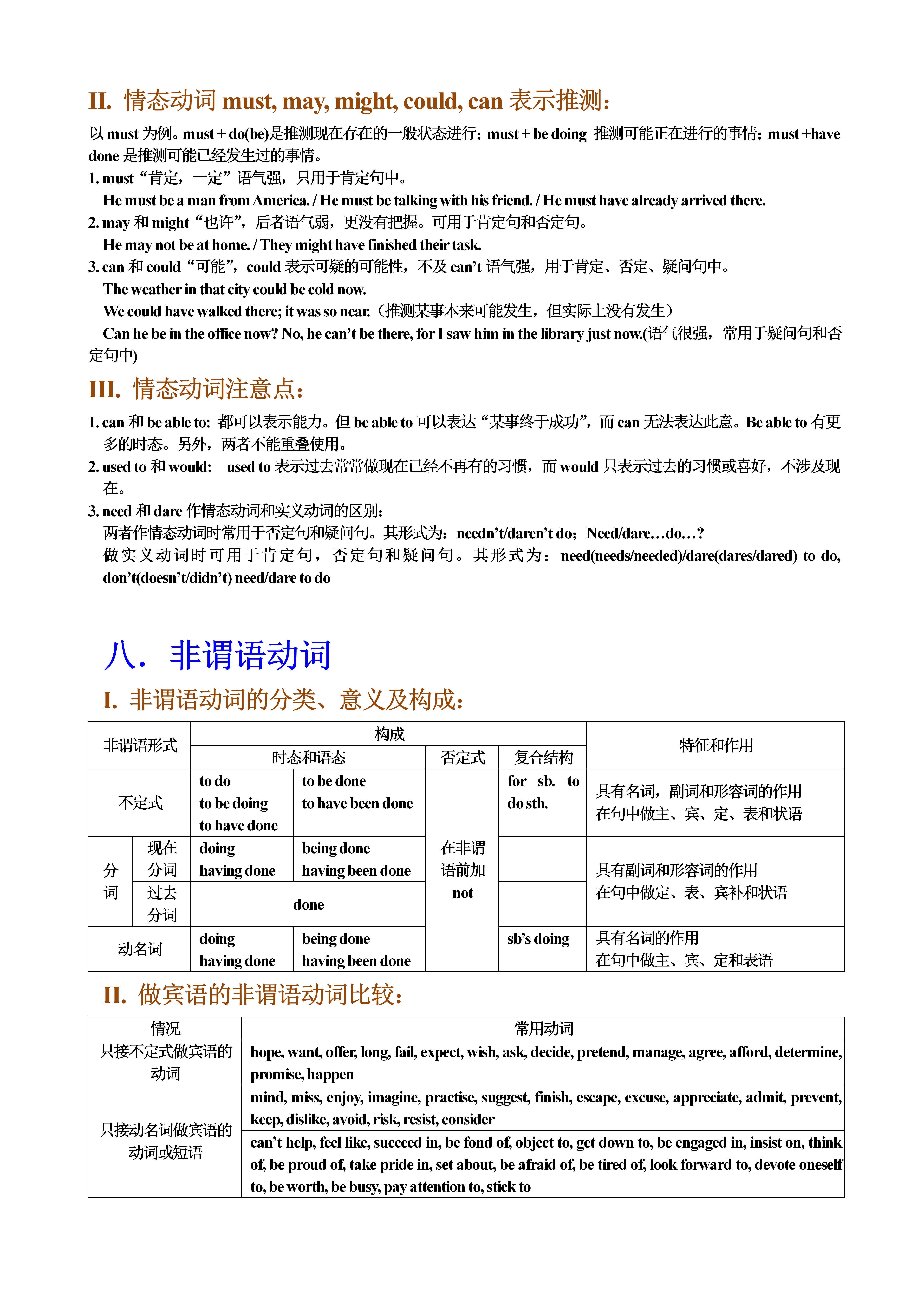
高中英语会了不难 , 难了不会 , 基本都是背背背 , 记住单词套用语法 , 加上时时态 , 英语基本学会了 , 说起来很容易 , 做起来却很难 。
万变不离其宗 , 知识点就那么多 , 学姐给它汇总成32张图文 , 帮你搞定高中英语 , 但篇幅有限只能分享部分 , 完整点电子版私信(英语32)免费领取 。 学习的路很长 , 也有很多捷径 , 会抄近道的人跑的永远比别人快 。
【高中英语|高中英语:32张图帮你搞定高中英语,玩转高考】
- 腌黄瓜|火腿土豆沙拉
- 塔塔塔|水煮鸡肉片
- 茼蒿|蘸汁茼蒿煎饼
- 叙述者|疼痛不是生活的全部
- 黑芝麻糊干果蛋糕
- 新书掠影|读书 | 社会史
- 遗址|在元代遗址上种菜谁来管?
- 责权利|微软食堂为何会持续提供优质服务?只因为这一点
- 黄丕烈|99岁版本目录学家,一辈子“泡”在图书馆,被誉为“古籍活字典”
- 胡麻油|蒸彩色月饼
